70net永乐高
欢迎光临70net永乐高!
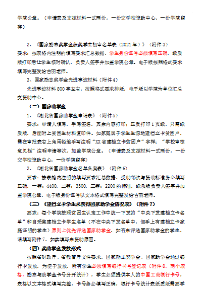
学校首页
70net永乐高
学校首页
学院首页
永乐高总览
永乐高总览
学院简介
现任领导
机构设置
办学条件
基本概况
实验教学中心
实习基地介绍
联系电话
学院特色
学院特色
学院优势
特色专业
人才培养特色
学院成就
学院成就
学院成就
教师成就
教学
科研
荣誉
师资队伍
师资队伍
概况
正高职称(部分)
副高职称(部分)
学生成就
学生成就
获奖
考研
科研
创业
优秀校友(部分)
永乐高
永乐高
学科带头人
专业带头人
专业介绍
课程建设
专业课程
精品课程
教学团队
科学研究
科学研究
科研概况
科研平台
“北斗+云”湖北省工程研究中心
智能学科与大数据研究院
科研团队
科研项目
科研成果
论文
专利
其他
合作交流
合作交流
国际合作
国内合作
招生就业
招生就业
招生网
就业网
就业状况
就业概述
优质就业统计
就业信息
就业服务
党建思政
党建思政
党建与思想政治
院党建思政动态
学生园地
学生园地
学工处
管理制度
学工动态
学生资助
资助政策
资助项目
资助名单
评优评先
管理办法
历届名单
奖励信息
学生组织
宿舍管理
心理咨询
资助项目
Student funding
资助政策
资助项目
资助名单
资助项目
学院首页
>
学生园地
>
学生资助
>
资助项目
>
正文
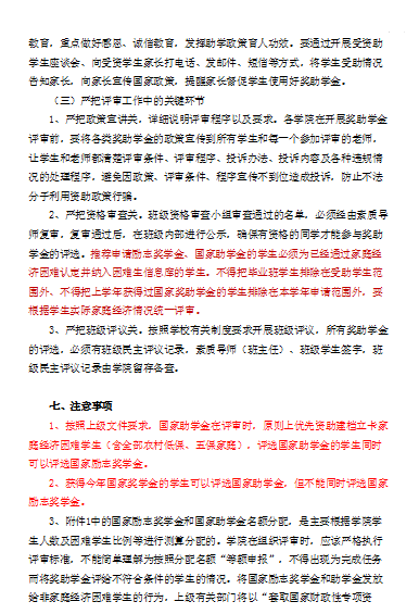
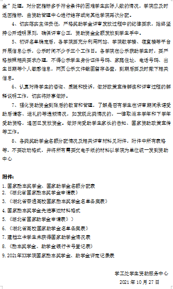
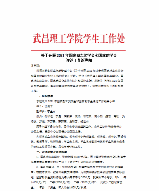
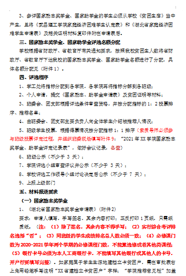
关于开展2021年国家励志奖学金和国家助学金评选工作的通知
校对: 责编: 终审:
时间:2021-10-30 阅读: